中指研究院发布“2025年山东省物业服务行业发展暨优秀企业总结”
字号+ 作者:安然 来源:网络转载 2026-01-17 10:27
物业头条讯:
物业管理行业正经历深刻变革。规模上,管理面积与营收持续增长,但人均产出偏低,效率优化迫在眉睫。市场结构上,集中度稳步提升,资源向头部企业集聚趋势明显。发展路径上,行业正从高度内卷的住宅红海,战略转向学校、医院等非住宅蓝海,通过深化综合设施管理(IFM)等高附加值服务构建专业壁垒。同时,围绕社区场景,物企积极拓展养老、家政、团餐等民生服务,探索可持续的多元营收模式。未来,具备专业能力、资源整合力与数字化运营效率的企业,将在行业整合与价值重塑中占据先机。
一、政策篇
2025年,山东省以深化“齐鲁红色物业”建设与数字化转型为双轮驱动,聚焦精细治理、信用赋能与品质升级三大维度,全面提升物业服务现代化水平。一是推动监管机制向“智治融合”转型,依托省级智慧物业平台实现问题线索智能抓取与闭环处置,将专项整治范围延伸至老旧小区改造后期运维、新能源配套设施管理等新兴领域,建立“投诉即办+未诉先办”响应机制。二是强化信用评价结果与市场准入、评优评先的动态联动,推行企业“红黑名单”与项目经理终身执业档案制度,开展物业服务成本监测与价格信息定期发布,引导形成质价相符的市场环境。三是实施“物业服务+人工智能”赋能行动,鼓励头部企业在安防巡检、设施预测性维护等场景部署AI应用,通过举办省级职业技能大赛与标杆项目观摩,推动服务标准向“绿色化、适老化、低碳化”升级,培育一批具有核心竞争力的本土服务品牌。
1.深化“齐鲁红色物业”建设,强化党建引领行业治理
2025年,山东省住房和城乡建设厅及山东省物业服务行业党委持续将“齐鲁红色物业”作为行业发展的总抓手。通过召开山东省物业服务行业党建工作推进会、举办系列专题培训班,进一步健全社区党组织领导下的居委会、业委会、物业服务企业协调运行机制,推动党组织在物业服务项目层面的有效覆盖,旨在以高质量党建引领提升社区治理效能与物业服务品质。
2.推动物业服务收费透明化改革,探索“阳光物业”模式
响应国家层面关于提升物业服务透明度的号召,山东省在部分城市试点推行物业服务收费清单制和更加公开透明的费用公示制度。例如,济南市在前期工作基础上,进一步细化了物业服务内容和标准与收费的关联公示要求,引导企业向业主清晰展示服务成本构成,逐步建立“质价相符”的市场认知,减少物业服务收费纠纷。
3.加快智慧物业与智能建造融合发展,赋能行业数字化转型
依据中华人民共和国住房和城乡建设部(简称“住建部”)关于发展数字家庭和智慧社区的导向,山东省在2025年积极落实《大力推进山东省智能建造促进建筑业工业化、数字化、绿色化转型升级的实施方案》。鼓励物业服务企业应用物联网、人工智能等技术,建设智慧物业管理服务平台,提升设施设备智能监控、智能安防、居家养老等服务的数字化水平,推动物业服务向智慧化、精细化转型。
4.拓展“物业+养老”服务内涵,助力银发经济发展
结合国家“十五五”规划建议中关于发展银发经济的要求,山东省民政厅联合住建部门,鼓励和支持有条件的物业服务企业深化“物业+养老”服务模式。通过在部分老旧小区改造中配套建设社区养老服务站、支持物业企业开展面向老年人的生活照料、紧急呼叫、精神慰藉等定制化服务,延伸物业服务链条,参与构建居家社区养老服务体系。
5.加强物业服务市场信用体系建设与应用
山东省在2025年进一步完善了物业服务企业信用信息管理系统,强化信用评价结果在项目招投标、评优评先、分类监管等方面的应用。通过定期公布企业信用等级,建立“红黑名单”制度,旨在形成守信激励、失信惩戒的市场环境,引导物业服务企业规范经营行为,提升整体服务质量。
6.开展物业服务品质提升专项行动,聚焦群众急难愁盼
在全省范围内,住建部门牵头持续开展物业服务领域突出问题专项整治,重点针对服务不到位、收费不透明、公共收益管理不规范等问题。同时,推广“加强物业管理,共建美好家园”活动的成功经验。
7.推进城市更新行动中的物业管理创新
随着城市更新工作的深入,山东省强调在老旧小区改造后期管理中引入专业化、规范化的物业服务。各地市探索建立针对改造后小区的长效管理机制,包括引入国有物业服务企业托底、支持优质市场主体跨区域整合资源等,确保改造成果能够长期维持,提升居民持续获得感。
8.鼓励绿色物业服务实践,推动行业可持续发展
顺应国家“双碳”目标,山东省引导物业服务企业在项目管理中践行绿色理念。鼓励开展节能改造、垃圾分类与资源化利用、营造社区绿化环境等工作,并探索将绿色建筑、绿色运营要求纳入物业服务标准,培育一批绿色物业示范项目,推动行业向绿色、低碳方向可持续发展。
二、高质发展篇
随着市场需求变化和行业转型升级,物管行业核心价值将锚定在存量资产的保值增值和保障人民美好生活。2025年,物业管理行业持续深化高质量发展,物业服务企业通过精细化运营和智能化升级不断提升服务品质与效率,同时积极探索多元业务,拓展“物业+养老”、“物业+托育”及城市服务等多元服务,不断开辟新的增长空间,增强可持续发展能力。
1.“存量+增量”市场空间广阔,规模发展“质重于量”
山东省近10年累计商品房销售面积12亿平方米左右,这为物业行业提供了广阔的市场空间。而山东省在“十四五”规划中也提出,到2025年,住宅小区物业服务覆盖率达到90%,新建住宅小区实现物业服务全覆盖。在存量时代,覆盖率的增长为物业管理行业发展带来新增量空间。

图:2010年以来山东全省商品房、商品住宅销售面积及同比走势
数据来源:山东省统计局,中指研究院综合整理
更多数据:中指数据CREIS物业版(点击试用)

图:2015年以来济南新建商品住宅年度销售面积及同比走势
注:数据口径为市本级,下同
数据来源:中指数据CREIS(点击试用)
市场研究:https://u.fang.com/yt994g/

图:2015年以来青岛新建商品住宅年度销售面积及同比走势
注:数据口径为市本级,下同
数据来源:中指数据CREIS(点击试用)
市场研究:https://u.fang.com/yt994g/
根据中指研究院测算,截至2025底,全国物业管理规模将达到327亿平方米,预计到2029年将进一步增长至近380亿平方米。从营收规模看,行业预计2025年总营收将突破17500亿元。从市场结构看,物业管理行业规模增长由增量市场与存量市场共同驱动。

图:2018-2029年中国物业管理行业管理面积及预测
数据来源:中指研究院整理
更多数据:中指数据CREIS物业版(点击试用)
尽管增量市场增速放缓,但山东存量市场却展现出较强的增长韧性。依托规模庞大的商品房存量基底,叠加多重需求升级与模式转型动能,山东存量物业市场规模持续攀升。具体来看:其一,政府推动下全省无物业小区数量持续缩减,基础物业服务市场随之稳步扩容;其二,居民生活水平提升带动对物业服务的多元化需求,推动增值服务市场不断拓展;其三,产业升级与科技创新赋能下,现代服务业转型催生智慧物业、大数据分析等新兴服务需求;其四,非住宅物业领域正从传统“自管模式”加速向“市场化运营”转型,带动商业物业、产业园区物业、城市服务等细分赛道需求快速增长。多重要素共振下,山东省存量物业市场规模得以显著推高。
2.实行区域聚焦战略,坚持高质量外拓,积极参加非住物业竞标
在行业深度转型与竞争加剧的市场格局下,越来越多的物业企业正主动摒弃“大而全”的粗放模式,转而锚定自身最具资源禀赋与成长潜力的核心优势赛道,实施深度聚焦与精耕细作。企业通过在特定领域内持续投入资源、淬炼专业服务能力,塑造鲜明的差异化服务标签,从而在目标客户心目中建立清晰、独特的品牌认知,构筑品牌竞争壁垒。

表:2025H1部分上市物企市场拓展战略
数据来源:公开资料,中指研究院整理
物业管理行业在面临外部环境的压力下,仍然稳步前行。2025年,行业发生收并购事件18起,共有13家物业企业披露收并购动态,披露交易总金额20.33亿元。2025年的收并购市场仍延续了上一年“内部资源整合为主,重点补全企业能力短板”的特点,收并购数量与披露的交易金额均有所回升。
2025年的物业行业收并购事件的金额与数量均出现回升。少数收并购交易金额较大的案例提升了物业管理行业年度收并购的总金额。在2025年的收并购案例中,金额最高的收并购为万物云收购上海万科投资有限公司,交易金额达8.70亿元;除该项目外,另有三起收并购金额超过1亿元。此外,2025年度收并购事件的数量回升,并非是收并购市场回暖,而是企业内部资源整合加速。在18起收并购事件中,内部资源整合类占比最高,达11起,占总量的61%左右。
2025年山东省物业管理行业相关招标数量达18624个,其中济南、青岛数量最多,分别为4555、3450个,全省总预算金额达314.06亿元;其中非住宅领域招标数量达17567个,占比达94.3%,预算金额占比达96.4%。

图:2025年山东省各城市招标项目分布情况
更多数据:中指数据CREIS物业版(点击试用)
3.坚持精细化管理,高品质服务赢得客户满意
精细化管理要求物业服务企业一方面把服务的每个环节拆解到最小单位,落实到每一个服务步骤上,做到细致入微、精益求精;另一方面,针对每个服务细节,制定出相关的执行标准,形成培训、考核、验收制度,旨在实现服务的规范化、标准化、专业化和人性化。
提供精细化服务,注重细节,全面提升服务水平,助力客户满意度提高。2021-2025年,全国物业服务客户满意度得分整体呈现波动下行态势,2025年全国物业服务满意度降至72.9分。其中,标杆企业的客户满意度虽然显著高于全国整体水平,但是今年得分首次出现下滑(同比降0.2分)。

图:2021-2025年物业服务满意度得分
数据来源:2025中国物业服务满意度研究报告
更多数据:中指数据CREIS物业版(点击试用)
从分项指标来看,车辆管理和装修管理的满意度得分最低,显示出物业服务企业在基础服务品质提升方面仍存在较大空间。

图:物业服务细项指标满意度情况
数据来源:2025中国物业服务满意度研究报告
更多数据:中指数据CREIS物业版(点击试用)
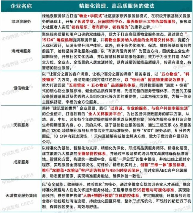
山东省内越来越多的物业企业将眼光聚焦于服务水平,从精细化管理入手,结合自身优势不断创新手段提升服务品质,打造企业专属的高品质服务标签。

表:部分山东物业企业高品质服务做法
数据来源:中指研究院整理
4.服务产品再设计,科技助力服务创新
物业企业通过服务产品再设计以提升服务品质,主要体现在社区运营升级、智慧化建设以及人才培养等方面。为了构建和谐、符合业主需求且能可持续发展社区生活,物业企业致力于建立紧密的社区链接,促进业主之间的相互认知与理解,有效激发社群活力;密切关注客户社交方面需求,积极运营社群IP,策划各类社区活动,营造出一个精神文化生活丰富多彩的社区环境;聚焦老幼及弱势群体,通过暖心关怀传递爱与尊重,让每一位业主都能感受到温暖和归属感。

图:产品焕新主要体现
数据来源:中指研究院整理
科技让生活越来越便捷,物业企业的服务也不断更迭服务:从“有服务”到“优服务”再到“智服务”。
三、展望篇
1.存量市场需求持续释放,基础服务要求逐步提升
随着社区治理体系持续优化与市场化进程推进,山东省内的由街道社区托管的保障型小区及无物业小区对物业的潜在需求将逐步转化为有效市场需求,为物业服务总体规模扩张提供稳定支撑。除了住宅以外,写字楼、产业园区、商业综合体等非住宅项目也具有较为庞大的数量规模,且仍在持续增长。随着非住项目物业从“自管”向“市场化”转变,其对物业服务的需求也逐渐增加,非住宅物业市场成为物业服务市场的重要组成部分。
2.“好房子”建设驱动服务需求向高品质升级
未来,在“好房子”政策的驱动下以及人民群众对美好生活的追求下,“好服务”成为必然选项,物业服务需求正向更高层次演进。
物联网、大数据、人工智能等新一代信息技术的成熟与普及,为智慧社区建设提供了坚实基础。居民需求已超越初期的智能门禁、车辆管理等孤立功能,转向追求全场景、一体化、便捷高效的智慧生活体验。
随着社会结构多元化进程加速和居民消费能级持续提升,物业服务需求呈现出显著的圈层分化与个性定制特征。传统标准化服务已难以满足差异化需求,服务供给模式亟待向基于精准人群画像的定向适配模式转型。
物业服务的价值不仅在于设施管理与空间服务,更在于以人为本,构建人与人之间沟通的桥梁。良好的社区治理与融洽的邻里关系是“好小区”的重要软标志,物业服务也从满足生活需求逐渐向满足精神需求过渡。
3.物业服务透明化与规范化成为当前核心诉求
随着居民权利意识与参与意识不断增强,其对物业服务的运营透明度、过程规范性与决策参与度提出了普遍且明确的要求。首要需求是财务透明:要求物业服务企业定期向全体业主公示收支概况及成本构成明细;其次是要求服务透明:要求企业明确服务标准与承诺,并将主要服务工作成果通过便捷渠道向业主公示;最后是决策透明:期望通过业主委员会等法定组织,并借助信息化手段,更有效地参与共同决策事项。
4.社会对物业服务提出了更高要求
物业服务是基层治理体系中的关键一环,未来,社会必将对物业服务企业提出更高的要求。物业服务企业需要结合当前红色物业的内容,持续提升基层治理能力。在“双碳”战略目标引领下,绿色、低碳、健康的生活方式日益成为社会共识,绿色宜居需求已超越简单的小区绿化,渗透到社区规划、建设、运营的全生命周期。












(来源:中指物业研究)
转载请注明出处。
1.本站部分资源来源于网络,版权归原作者或者来源机构所有,如作者或来源机构不同意本站转载采用,请通知我们,我们将第一时间删除内容 2.作者投稿可能会经我们编辑修改或补充。
热门资讯
关注我们
相关文章


热图推荐
随机推荐